峥嵘百十载,智汇在彭城!
为不断落实“人才强校”战略,加快能源资源特色的世界一流大学建设步伐,结合“强工、厚理、兴文、拓医、育新”的学科发展布局,中国矿业大学继续举办2021年高层次人才“越崎论坛”,旨在邀请不同学术背景的海内外优秀人才,为其搭建交流与合作的平台,增进学者对中国矿业大学的全面了解。
一、论坛形式与内容
受全球疫情影响,本届论坛继续以“线上+线下”的形式开展,对于符合疫情防控要求的国内外学者,可以到校参会;处于国外、国内中高风险地区学者,可通过网络平台线上参会。论坛遵守“精准有效”的办会理念,按照学科类别,由相关学院牵头组织强工分论坛(能源资源类)、强工分论坛(土木机械信息类)、厚理分论坛、兴文分论坛、交叉学科分论坛等五个分论坛。
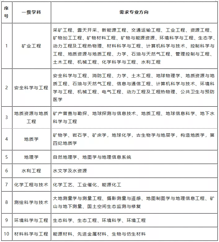
中国矿业大学安全工程学院作为牵头单位组织强工分论坛(能源资源类),矿业工程学院、资源与地球科学学院、化工学院、明升体育
、材料与物理学院等为参与单位。分论坛的主要内容包括学术报告、学术研讨和交流活动。
二、报名要求
热忱欢迎研究方向与分论坛学科专业相同或相近的青年学者报名参会。
1、参会学者的专业方向包括但不限于工学类。

2、报名条件:遵守中国的法律法规,热爱中国高等教育事业,学风正派,治学严谨,具有良好的学术背景和较强的学术发展能力,具备适应专任教师岗位要求的身体条件和心理素质。
A)有引进意向的卓越学者、杰出学者、攀登学者、优秀青年学者。
B)海外学者(含外籍学者):在学术领域取得创新成果且有良好发展潜力,年龄原则上不超过38周岁,取得博士学位,具有3年及以上连续海外高校或科研机构工作经历。
C)海内外优秀博士(年龄原则上32周岁以下)、优秀博士后(年龄原则上35周岁以下):达到我校准聘副教授及以上的学术水平。
D)高层次学界校友:在教学科研方面做出重要创新和较大贡献的高层次学者校友,在学科领域中知名的特聘教授、兼职教授。
E)已与学院、平台达成引进意向的优秀人才。
3、疫情防控要求:拟来校参加论坛的学者需配合学校核查10月06日起的健康状态、行程状态等,并提供会前48小时内进行的核酸检测报告。所有来校参会人员须来自国内低风险地区。不允许中高风险地区人员来校参加论坛,但可参加线上形式论坛。
4、报名程序:下载填写《中国矿业大学2021海外青年学者“越崎论坛”报名表》(见附件1),连同个人简历及1寸彩色免冠照片发送至论坛专用邮箱:[email protected]。邮件主题统一为“越崎论坛报名-学习国家-学校名称-申请学院/平台-姓名”,附件1统一命名为“报名表-留学学习国家-学校名称-申请学院/平台-姓名.docx”,个人简历统一命名为“简历-学习国家-学校名称-申请学院/平台-姓名.docx”,个人彩色免冠照片统一命名为“照片-学习国家-学校名称-申请学院/平台-姓名.jpg”。
5、报名截止日期:2021年10月07日。学校将向受邀学者发送线上/线下邀请函,受邀学者请于收到邀请函2天内填写回执并回复确认是否参会。受邀并确认参会学者需在论坛上做10分钟主题发言,填写回执时需一并回复主题发言的主题及主题报告PPT。
二、论坛安排
论坛将于2021年10月20日-2021年10月22日在中国矿业大学举行。具体安排如下:

三、相关待遇
1、论坛期间来校学者食宿由学校统一安排,费用由学校承担。
2、受邀来校学者按邀请函通知自行安排行程,国内往返差旅费用由学校实报实销,差旅报销标准按照国家和我校财务规定执行。
四、其他说明
受新冠疫情影响,本次论坛举行前会严格审核来校参会学者的健康码、行程码以及行程信息,需提供有效核酸检测证明。报到及参会期间都会严格人员信息核查及人员信息登记,建立疫情防控记录档案,确保参会人员信息可查。论坛召开期间,需全程佩戴符合防护标准的口罩。
五、联系方式
咨询电话:安全学院程老师0516-83590598

报名表见原链接附件一://hr.ms88sports.com/info/1016/3834.htm